91网站
91网站
English
主页
91网站概况
91网站介绍
学院领导
组织机构
规章制度
院内发文
学院黄页
师资队伍
教授/研究员
副教授/副研究员
讲师/助理研究员
实验技术人员
博士后
学科建设
学科概况
江苏省优势学科
重点实验室
国家工程中心
省部级工程中心
微纳柔性制造研究中心
91网站 高技术产业研...
博士后流动站
科学研究
主要科研方向
科研动态
学术交流
微纳光学公共平台
实验室安全
本科教学
研究生培养
党群工作
党委组织机构
党建规章
党委发文
理论学习
91网站公告
党建活动
党员发展
党校培训
工会工作
退协工作
关工委工作
统战工作
阵地先锋
"不忘初心、牢记使命...
学生园地
工作概况
工作队伍
规章制度
表格下载
团学工作
团学公告
学生风采
社会服务
微纳光学公共平台
产学研
科普服务
继续教育
主页
备份数据
团学工作
成果展示
91网站 一篇博士学位论文获中国光学工程学会第三届全国优秀博士学位论文提名奖
时间: 2018-04-13
作者:
热度:
2195
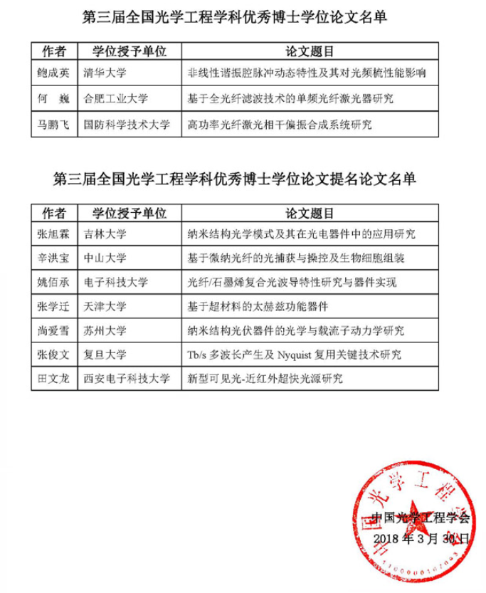
91网站 光学工程专业博士毕业生尚爱雪同学(李孝峰教授指导)的毕业论文《纳米结构光伏器件的光学与载流子动力学研究》获
中国光学工程学会第三届全国优秀博士学位论文提名奖。